⭐
Noté Excellent
sur les avis vérifiés
🎓
Cours conformes
aux programmes universitaires
📚
Plus de 7 ans d’expérience
auprès des étudiants en droit
Soutenu par

Incubé par

🚨 Le constat
Le problème n’est pas votre travail ou votre intelligence, c’est votre support de révision.
📚
Des centaines de pages sans hiérarchie : impossible de savoir ce qui tombera au partiel.
❓
Le cours va trop vite en amphi, et vos notes manquent de structure et de précision.
😰
Trouvées sur internet, pas à jour, sans garantie de conformité au programme.
⏰
Entre les TD, les autres matières et la vie perso, vous n’avez pas le temps de tout synthétiser vous-même.
💡 La solution
Des fiches de droit des biens prêtes à imprimer, conçues pour faciliter la compréhension et la mémorisation.
Un contenu structuré avec définitions, exemples et schémas pour comprendre et retenir sans relire dix fois.
Un cours entier synthétisé en 134 pages pour le prix d’une place de cinéma. Des heures de travail économisées.
Prenez de l’avance dès les prochains TD grâce à un contenu complet, à jour et conforme au programme.
Imprimez et révisez sur papier, sans écran. Accès à vie.
📦 Contenu
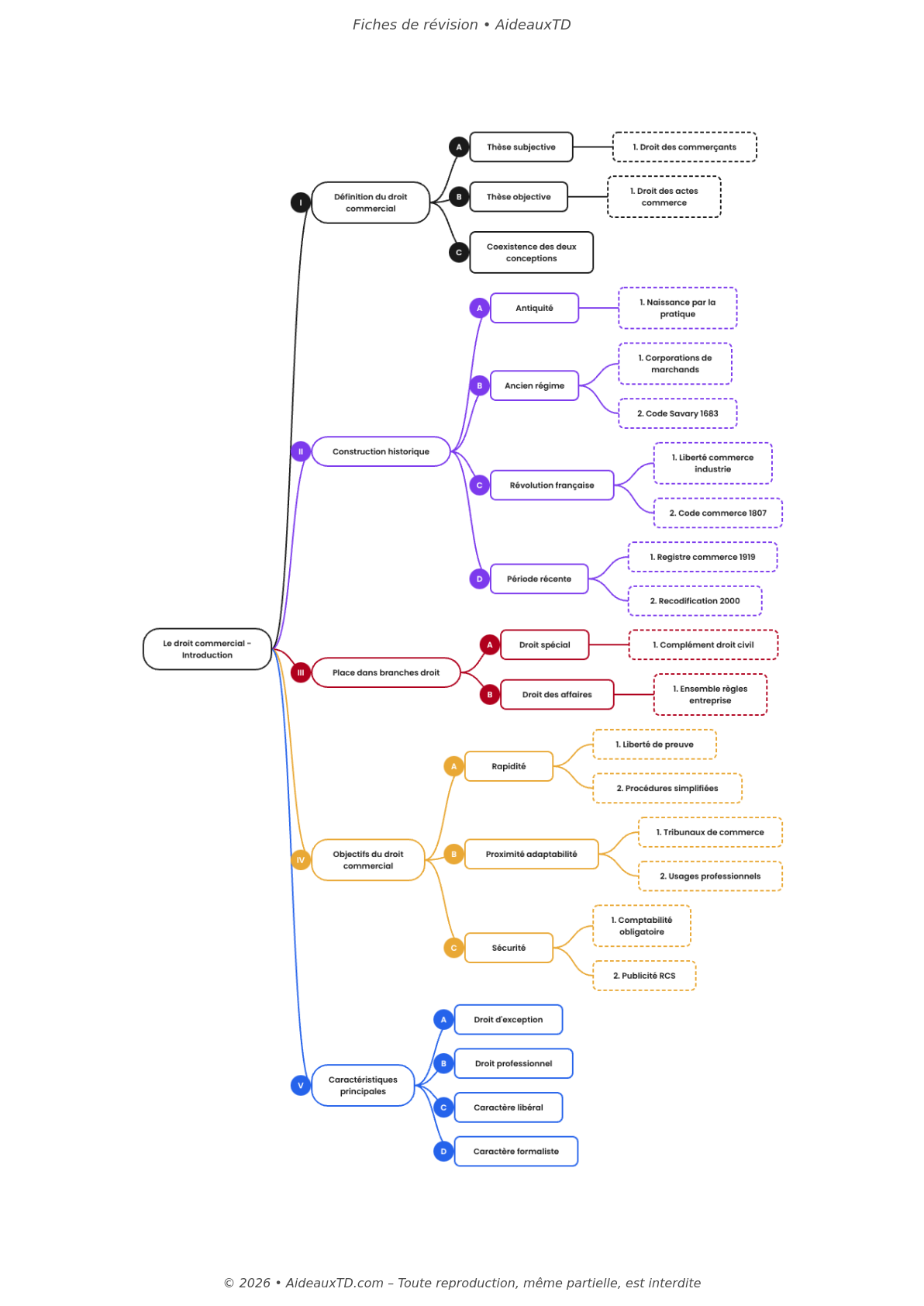
Ce support couvre l'ensemble du programme de droit commercial : l'introduction (particularités, sources), les actes de commerce (par nature, par forme, par accessoire, régime), les acteurs (qualité de commerçant, conditions et modes d'exercice, auxiliaires, effets, institutions) et les moyens de l'activité commerciale (fonds de commerce, bail commercial, location-gérance, cession, nantissement).
134
Pages
20
Fiches
4
Thèmes
20
Cartes mentales
💬 Témoignages
Rejoignez les 25 000+ étudiants qui ont validé leur année grâce à nos cours et nos outils.
J’ai révisé mes partiels uniquement avec vos fiches et j’ai validé mon année à 12.55. J’en suis amplement reconnaissante et je recommanderai vos fiches à tous les L1 qui me demanderont conseil.
Un véritable allié des étudiants en droit. Les cours sont clairs et complets ! Une mine d’or quand les notes d’amphi ou de TD deviennent compliquées à assimiler.
Un grand merci. J’ai obtenu ma licence de droit. Je n’y serais jamais arrivé sans vos ouvrages. Ma réussite est aussi un peu la vôtre.
❓ FAQ
Tout ce que vous devez savoir sur votre support de révision.
Oui ! Vous pouvez consulter le sommaire complet ci-dessus et visualiser un extrait dans le carrousel d’images en haut de la page.
Nos fiches couvrent le programme national des études de droit. Elles sont conçues pour s’adapter à toutes les universités françaises et contiennent les notions essentielles du cours.
Absolument ! Nos supports sont régulièrement mis à jour pour refléter les évolutions législatives et jurisprudentielles. Si une mise à jour importante intervient, vous y aurez accès gratuitement.
Oui ! Tout le contenu est téléchargeable en format PDF haute qualité. Vous pouvez les imprimer ou les consulter hors ligne sur votre tablette ou liseuse.
Parmi ces enseignants, José Alemany de la Vega, conseiller en affaires auprès des entrepreneurs et TPE/PME, diplômé d'un Master 2 en droit des affaires de l'Université de Nice, créateur de la chaîne YouTube « JurisBusiness », a supervisé la rédaction de ce support de droit commercial.
Nous acceptons les paiements par carte bancaire (Visa, Mastercard) via notre plateforme sécurisée. C’est un paiement unique, pas d’abonnement. Vos données de paiement sont protégées.
Dès votre achat validé, vous recevez un email avec le lien de téléchargement. Vous pouvez télécharger vos fiches immédiatement en PDF haute qualité.
Votre accès est à vie. Une fois achetées, les fiches vous appartiennent et vous pouvez les télécharger autant de fois que vous le souhaitez.
Si vous n’obtenez pas la moyenne au partiel, nous vous remboursons intégralement. Contactez-nous avec votre relevé de notes et nous procéderons au remboursement sans condition.
Le support PDF est un achat unique à télécharger et imprimer. L’Académie AideauxTD est un abonnement donnant accès à tous nos cours en ligne, exercices corrigés, et fonctionnalités interactives.
Oui ! Toutes les fiches sont optimisées pour l’impression. Vous pouvez les imprimer chez vous ou dans un centre de reprographie. Le format est pensé pour être pratique à consulter.
Rejoignez les milliers d’étudiants qui ont validé leur année avec nos supports.
✓ Téléchargement immédiat
✓ Accès à vie
✓ Satisfait ou remboursé